2024年11月2日,第六届全国大学生土地国情调查大赛决赛在山西太原山西农业大学成功举办。大赛自2024年5月启动以来,吸引了全国73所高校、159支队伍参赛,并最终遴选出54份作品晋级决赛,18份作品授予本届大赛优秀作品奖。在决赛环节,经过精彩的现场汇报、答辩和专家评审,黑料网
选送的参赛作品《“苏田宜耕 绿绿而为”---江苏省太仓市土地国情生态研究》(成员:廖佳慧、徐炜、王嘉、赖秭妍、彭妍、黄义;指导教师:杨清可、张丽芳),首次参赛并荣获全国三等奖。
为提升全国高校土地学科及相关学科专业在校大学生对土地国情的科学认知,促进大学生学术交流,提高大学生的理论学习、科学研究和团队协作等综合能力,本次大赛以“优化土地要素配置,促进新质生产力发展”为主题,旨在培育新时代大学生探索土地国情、认识土地国情、奉献土地国情的情怀和能力,促进土地科学和自然资源管理相关理论与实践的创新发展。据悉,本次大赛由教育部高校公共管理类学科专业教学指导委员会主办,中国土地学会土地经济分会、科普工作委员会和山西农业大学资源环境学院共同承办。

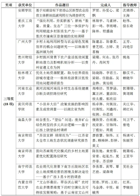
获奖名单